[ 索引号 ]
11500101008630031F/2022-00165
[ 发文字号 ]
万州府发〔2022〕15号
[ 主题分类 ]
社会福利
[ 体裁分类 ]
规划
[ 发布机构 ]
在线博彩平台
政府办公室
[ 有效性 ]
[ 成文日期 ]
2022-05-13
[ 发布日期 ]
2022-05-14
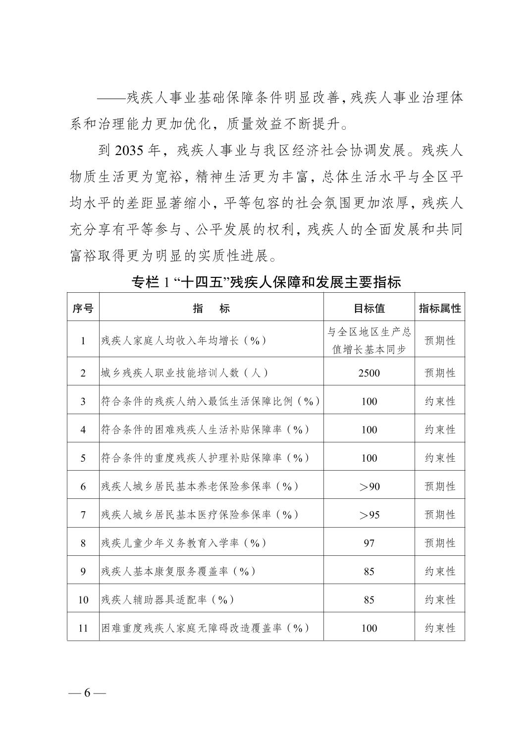
在线博彩平台 “十四五”残疾人保障和发展规划(2021—2025年)
重庆市在线博彩平台 人民政府
关于印发《重庆市在线博彩平台 “十四五”残疾人保障
和发展规划(2021—2025年)》的通知
万州府发〔2022〕15号
各镇乡(民族乡)人民政府,各街道办事处,区政府各部门,有关单位:
现将《重庆市在线博彩平台 “十四五”残疾人保障和发展规划(2021—2025年)》印发给你们,请认真贯彻执行。
重庆市在线博彩平台 人民政府
2022年5月13日
(此件公开发布)




































扫一扫在手机打开当前页面
