在线博彩平台 恒合土家族乡临时救助事项办理指南
在线博彩平台 恒合土家族乡临时救助事项办理指南
一、办理条件
具有本乡道户籍或实际居住生活在本街道境内的居民,因遭遇突发事件、意外伤害、重大疾病或其他特殊原因导致基本生活陷入困境,其他社会救助制度暂时无法覆盖或救助之后基本生活暂时仍有严重困难的家庭或个人,均可申请临时救助。
1.重特大疾病救助。一年内因家庭成员或个人因身患重特大疾病或慢性疾病导致医疗支出过大,在获得各类赔偿补偿、保险支付、社会救助和社会帮扶后,医疗费用负担仍然较重,导致基本生活出现严重困难,暂无自救能力的。
2.长期维持基本医疗救助。除前款外,因身患重特大慢性疾病,需要长期维持院外治疗的。
3.重特大灾(伤)害临时救助。因家庭或个人遭受重特大灾害、重特大交通事故等意外事件,造成重大人身灾害伤害或重大财产损失,导致基本生活出现严重困难且难以为继,需特别救助的。
4.就学困难临时救助。家庭成员或个人接受非义务教育,生活必需支出增加,超出家庭或个人承受能力,导致基本生活暂时 出现严重困难且难以为继的。
二、申请材料
1.临时救助申请书;
2.居民身份证、户口簿(申请人属非本地户籍人员应提交当地居住证或实际居住的相关证明材料);
3.家庭(个人)经济状况核查授权书;
4.家庭(个人)遭遇火灾、交通事故、重大疾病,以及非义务教育等必需支出突然增加等导致基本生活困难的相关证明材料;
5.其它相关证明材料。
三、临时救助标准
按照《在线博彩平台 民政局关于进一步健全临时救助制度的实施意见》(万州民发〔2018〕26号)文件要求执行。
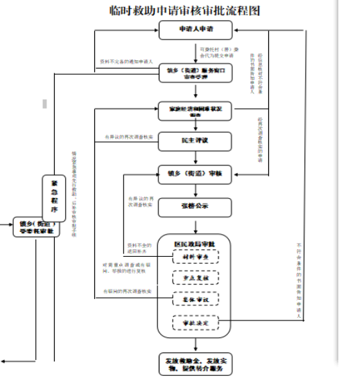
四、办理流程

五、办理时间
9:00—12:30,14:00—18:00(周一至周五,法定节假日除外)。
六、办理地点
恒合土家族乡(在线博彩平台 恒合土家族乡凤凰街24号)。
七、联系方式
在线博彩平台 最低生活保障事务中心 023-58520051
恒合土家族乡023-58659106
扫一扫在手机打开当前页面
