[ 索引号 ]
11500101008630285C/2025-00114
[ 发文字号 ]
[ 主题分类 ]
民政、乡村振兴、救灾
[ 体裁分类 ]
其他
[ 发布机构 ]
在线博彩平台
民政局
[ 有效性 ]
[ 成文日期 ]
2025-11-13
[ 发布日期 ]
2025-11-13
在线博彩平台 民政局2024年度决算公开说明

































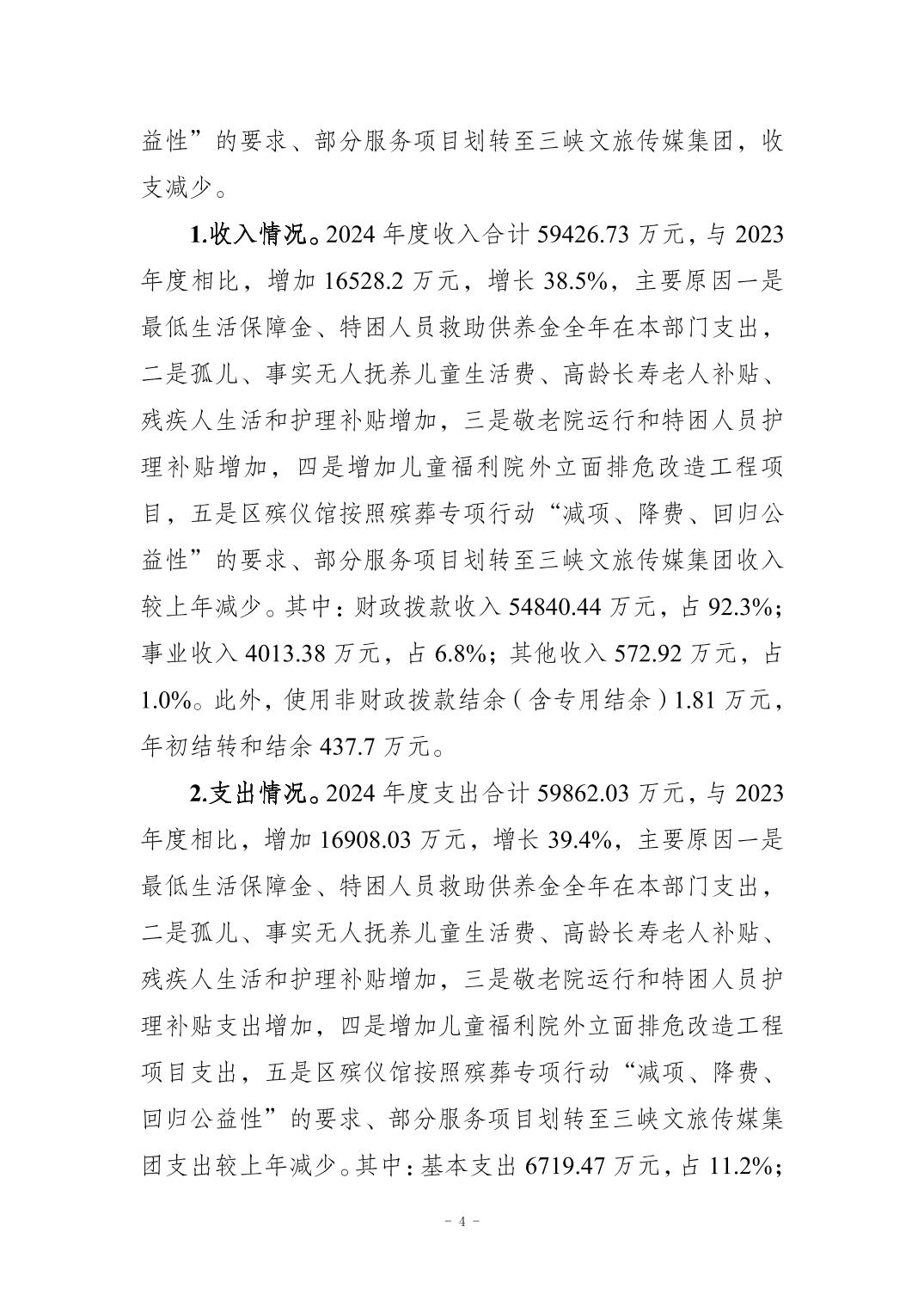
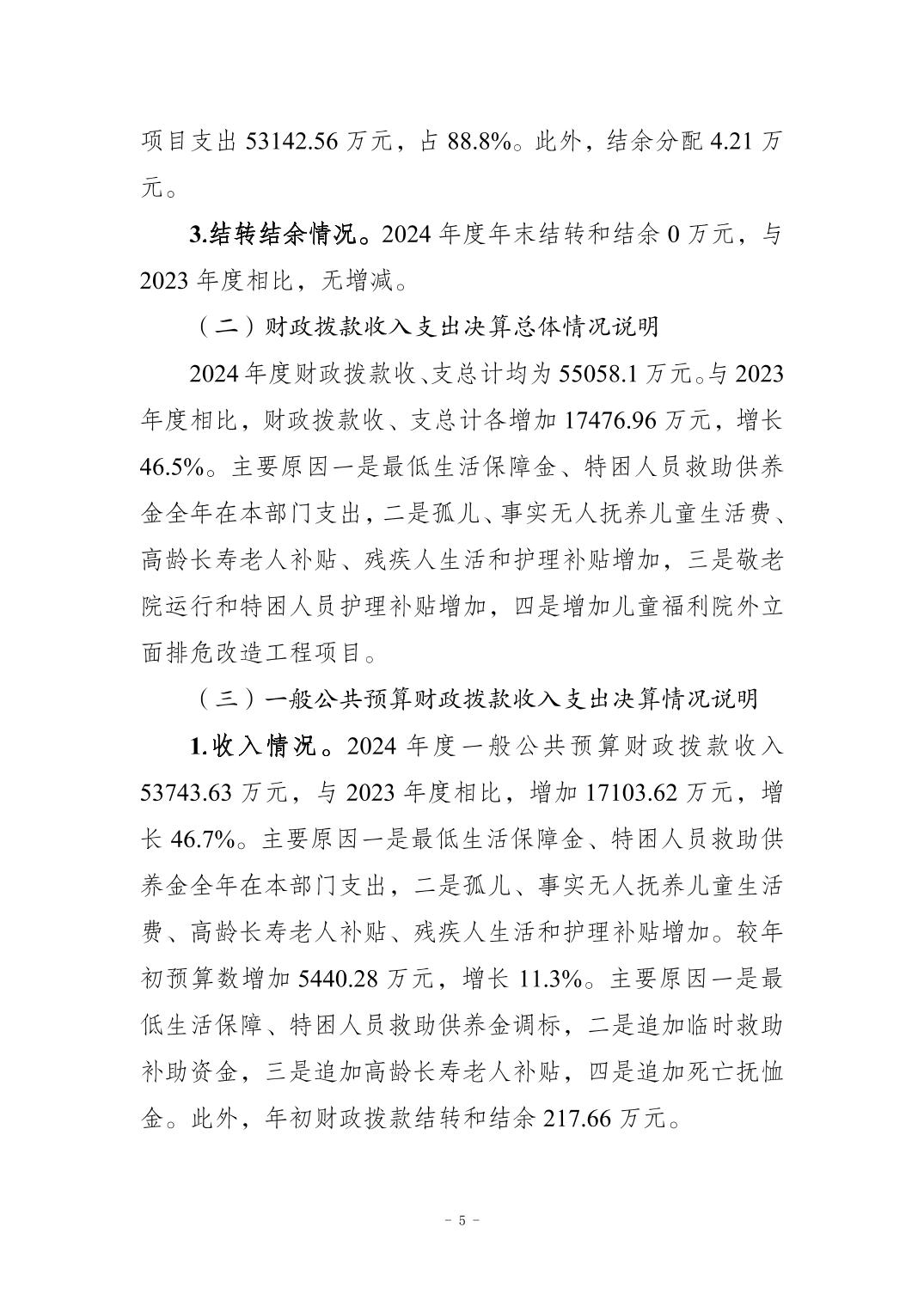
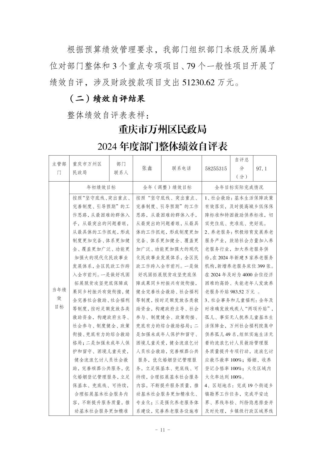
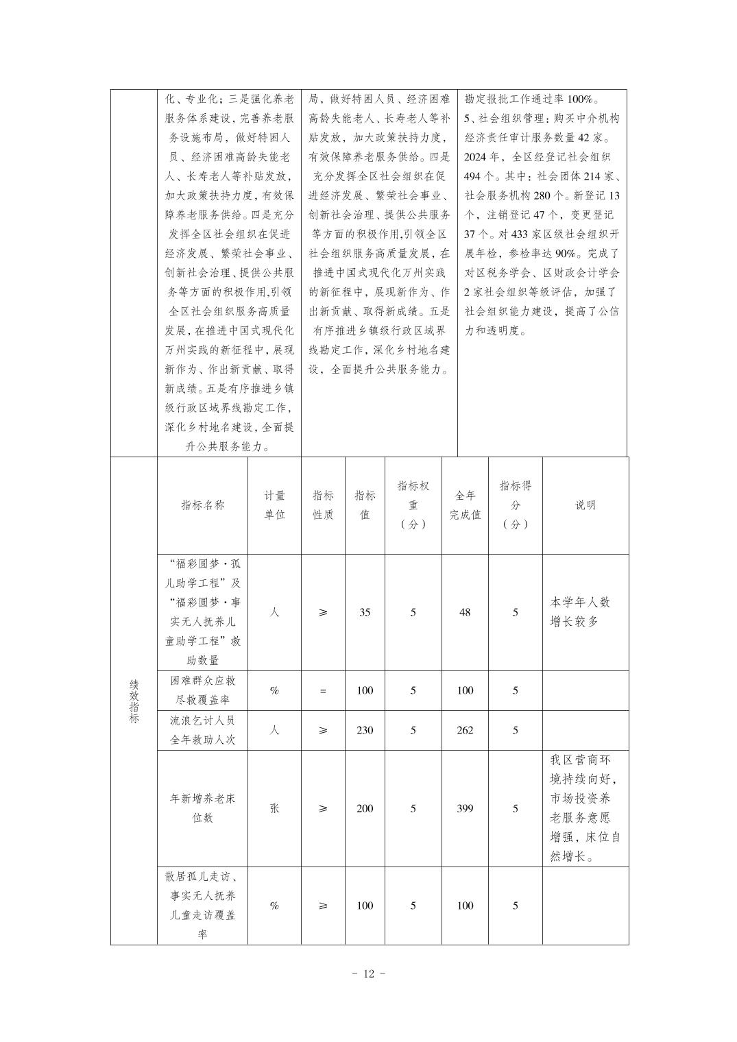
扫一扫在手机打开当前页面
