关于建立违背市场准入负面清单案例定期排查归集制度及开展市场准入效能评估试点的通知
在线博彩平台 发展和改革委员会
关于建立违背市场准入负面清单案例定期排查归集制度及开展市场准入效能评估试点的通知
万州发改体改〔2021〕3号
区级有关部门:
建立市场准入效能评估制度是营商环境创新试点的一项改革任务,全市已纳入国家第二批市场准入效能评估试点,按照《重庆市发展和改革委员会关于建立违背市场准入负面清单案例定期排查归集制度及开展市场准入效能评估试点的通知》(渝发改体改〔2021〕1722号),为建立违背市场准入负面清单案例定期排查归集制度,切实做好市场准入效能评估试点工作,现将有关事项通知如下。
一、建立定期排查及案例归集制度
各部门要根据附件1明确的四类案例归集范围,结合执法检查、工作督查、市场主体举报投诉等多种渠道掌握的情况,按季度对本部门违背市场准入负面清单制度有关规定的案例进行排查、归集,对违规事实清晰或已查实的案例,于每季度结束后2日内通过党政内网邮箱,报送区全面实施市场准入负面清单制度工作领导小组办公室(区发展改革委),首次报送时间为2021年12月31日,格式参照附件2。同时,各部门要建立完善市场主体对违背市场准入负面清单制度的投诉渠道和处理回应机制。
二、对市场准入效能评估指标体系研提修改意见
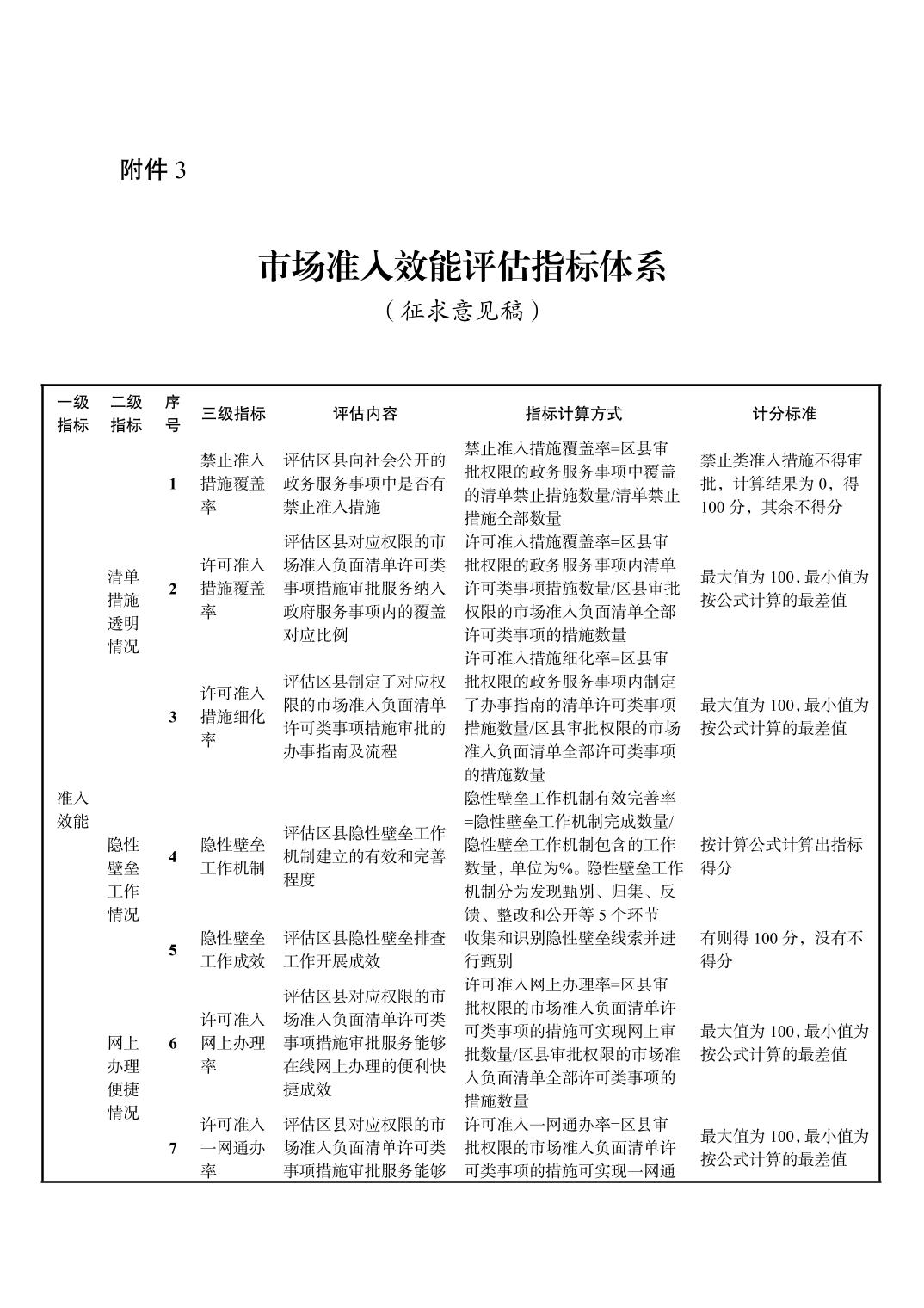
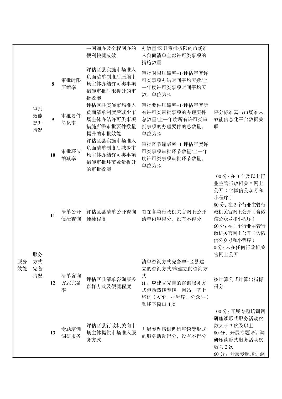
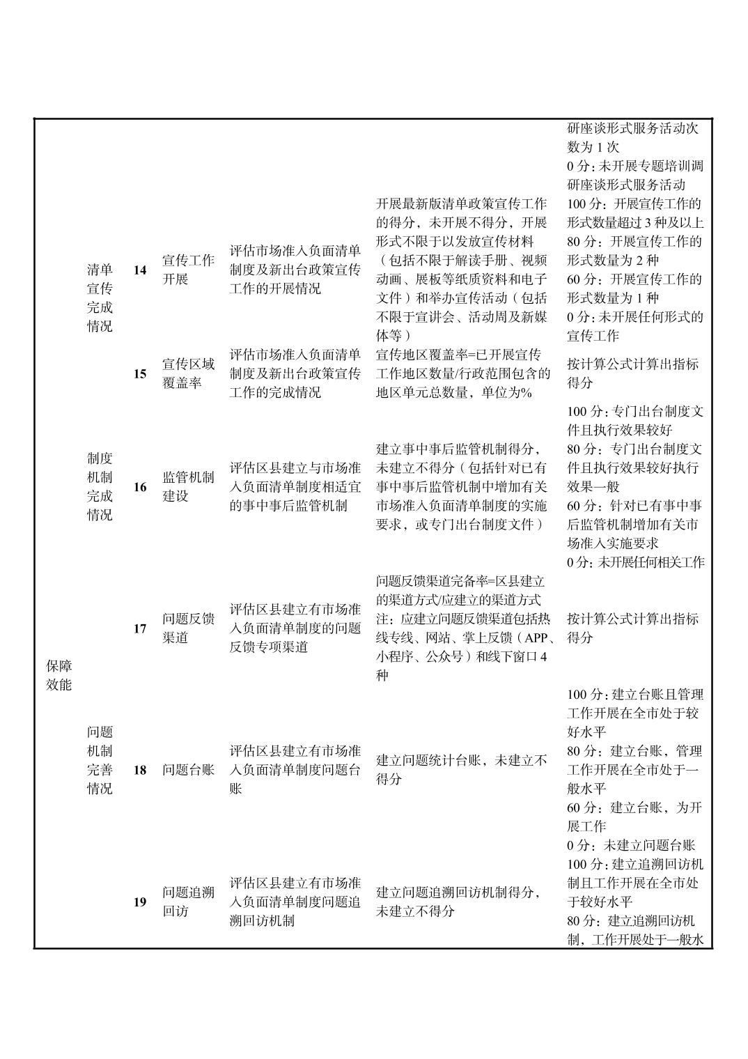
请各部门结合落实市场准入负面清单制度工作实际,对《市场准入效能评估指标体系(征求意见稿)》(见附件3)的科学性和可操作性进行验证,提出修改完善意见,并就下一步市场准入效能试评估工作开展提出建议,于2021年12月31日前通过党政内网邮箱反馈。我委将对各部门意见收集汇总上报。
三、配合开展全市试评估工作
市发展改革委将根据各区县、各市级部门反馈意见,组织有关部门、有关专家对市场准入效能评估指标体系进一步研究论证,并按照第二批试点工作部署要求,组织开展对各区县市场准入效能的试评估。请各部门高度重视,做好配合工作,明确1名分管负责人和1名工作联络员,于2021年12月31日前通过党政内网邮箱反馈。
联系人:周传俊,邓世明 联系电话:58520028
附件:1.国家发展改革委关于建立违背市场准入负面清单
案例归集和通报制度的通知
2.违背市场准入负面清单案例报送格式
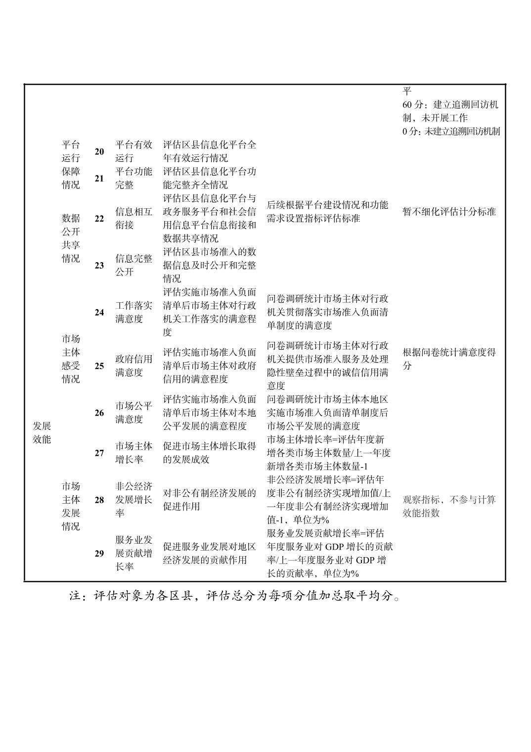
3.市场准入效能评估指标体系(征求意见稿)
4.联系人员名单回执
在线博彩平台 发展和改革委员会
2021年12月24日



























扫一扫在手机打开当前页面
