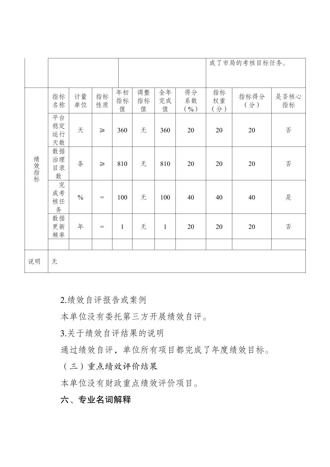
[ 索引号 ]
11500101MB16470099/2022-00041
[ 发文字号 ]
[ 主题分类 ]
财政
[ 体裁分类 ]
财政预算、决算
[ 发布机构 ]
在线博彩平台
大数据发展局
[ 有效性 ]
[ 成文日期 ]
2022-10-28
[ 发布日期 ]
2022-10-31
在线博彩平台 大数据应用发展管理局(本级)2021年度单位决算情况说明















扫一扫在手机打开当前页面
